博彩平台

解读方式: 图文方式 生成日期: 2024-12-09
来源: 自治区十大博彩平台十大博彩平台十大博彩平台 解读单位: 自治区兽药饲料监察所
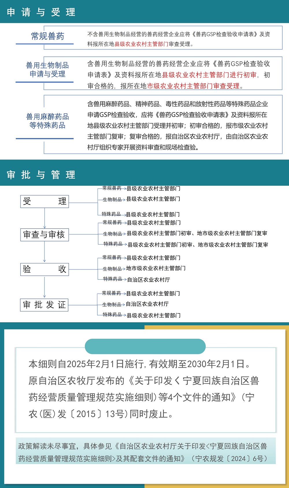
图文解读《博彩平台回族自治区兽药经营质量管理规范实施细则》及其配套文件

博彩平台

博彩平台

附件下载:

扫一扫在手机打开当前页

主办:十大博彩平台 网站维护电话:0951-5169901

地址:博彩平台回族自治区银川市金凤区北京中路159号 网站标识码:6400000046

宁ICP备19000526号-1 Copyright 2009 gkhfh.com All Right Reserved 博彩平台 宁公网安备 64010602000541号

博彩平台