博彩平台

政策解读 博彩平台

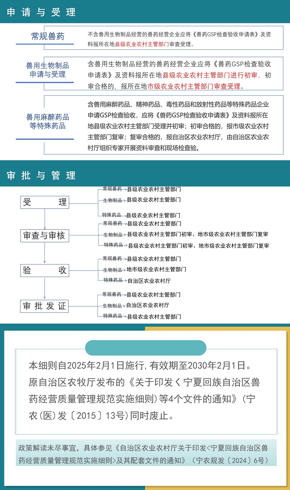
图文解读《博彩平台回族自治区兽药经营质量管理规范实施细则》及其配套文件

来源:自治区十大博彩平台十大博彩平台十大博彩平台 2024.12.09

博彩平台

博彩平台

附件下载:

博彩平台